12月24日,Cell子刊《Cell Reports》发表了公司基础医学部青年教师许福春与河南大学高巍教授合作的最新研究成果《The GhANT-GoPGF Module Regulates Pigment Gland Development in Cotton Leaves》。基础医学部青年教师许福春为该论文共同第一作者,河南大学为第一完成单位、乐天使为第二完成单位。澳大利亚Queensland大学Jose Ramon Botella教授、华中农业大学国家杰出青年金双侠教授指导了此项研究。项目经费由国家自然科学基金资助。
腺体是一种分泌腔结构。在植物中广泛存在的分泌腔是其药用成分合成的部位。桃金娘科的分泌腺含有丰富的萜烯,具有强大的抗炎和抗菌特性,从18世纪开始引起了众多科学家的关注和研究。柑橘类植物含有油腺,可生产具有高商业价值的精油,作为中药材被广泛使用并占据了30%的世界精油市场。棉花色素腺体产生特有的棉酚,对新冠病毒有抑制作用,也作为避孕药物和抗癌药物。在中国传统的药用植物如苍术、当归、银杏中,药用成分也在分泌腔中合成,这激发了科学家对分泌腔形成和次生代谢物产生的潜在机制的研究。近年来,天然无腺突变体的存在和高效分子技术的发展使柑橘和棉花已成为研究植物分泌结构发育和药用成分合成的模式系统。

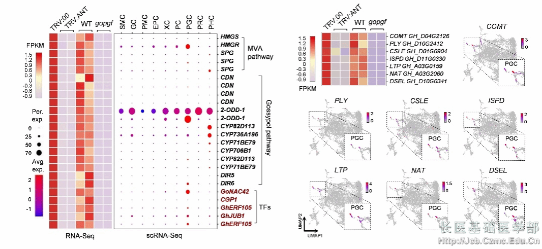
该研究整合了单杂测序(Y1H-seq)技术和单细胞测序(scRNA-seq)技术来筛选棉花腺体发育关键基因GoPGF的上游因子。通过表型研究(VIGS、CRISPR/Cas9和过表达)、表达模式分析(RNA原位杂交、RNA-seq、scRNA-seq、qRT-PCR)和启动子结合实验(Y1H、EMSA、LUC)发现AP2转录因子GhANT可结合到GoPGF启动子的2个CCG-box上,调节棉花叶片特异腺体的形成。本研究揭示了组织特异性分泌腔发育的精细调控,并提出了调控棉花色素腺体形态发生的转录模型(GhANT-GoPGF-GhJUB1)。此外,该发现GhANT-GoPGF模块控制了棉酚、褪黑素、黄嘌呤等多种腺体细胞的次生代谢途径,从而将研究方向扩展到棉花腺体的多功能性。

RNA-seq和scRNA-seq联合分析鉴定腺体细胞中药用成分合成调控
2024年2月,华中农业大学邓秀新院士团队在《Science》杂志发表柑橘腺体发育调控模块CsDRNL-CSLMI1-CsMYC5介导的油腺发育和精油在腺腔内积累的分子机制。在这项研究基础上,本论文作者发现了不同植物分泌腔结构形成的保守调控机制,特别是涉及上游AP2转录因子(CsDRNL vs. GhANT)和下游MYC转录因子(CsMYC5 vs. GoPGF)。此外,CsMYC5和GoPGF在腺体发育和次生代谢物积累中都发挥了双重作用,突出了分子调控机制的保守性。由于次生代谢物的大量积累和无腺突变体的缺乏,揭示传统中药材分泌腔结构形成的潜在机制在技术上具有挑战性。根据目前柑橘和棉属植物的研究进展,本研究建议这两种植物可以作为研究分泌腔结构的模型。因此,作者在本论文中讨论了柑橘中CsDRNL-CsLMI1-CsMYC5调控模块与棉花中GhANT-GoPGF-GhJUB1调控模块的异同,相信这将有助于进一步破译大量药用植物中相关腺体发育的机制。

GhANT-GoPGF-GhJUB1模块在调控腺体形态发生和棉酚合成中的功能模型
基础医学部将以此为契机,进一步强化与各高校之间的交流与合作,不断深化内涵建设,致力于部门科研实力的稳步增强与持续提升,以期在科研领域取得更多的成果。
(链接:https://doi.org/10.1016/j.celrep.2024.115112)